ballBET贝博BB艾弗森
首页
学历继续教育
专业介绍
招生简章
校外教学点
自学考试
考试计划
毕业论文
规章制度
教育培训
项目品牌
培训动态
经典案例
规章制度
下载专区
学历继续教育
自考
校外教学点
专业介绍
招生简章
校外教学点
位置:
首页
>
学历继续教育
>
校外教学点
> 正文
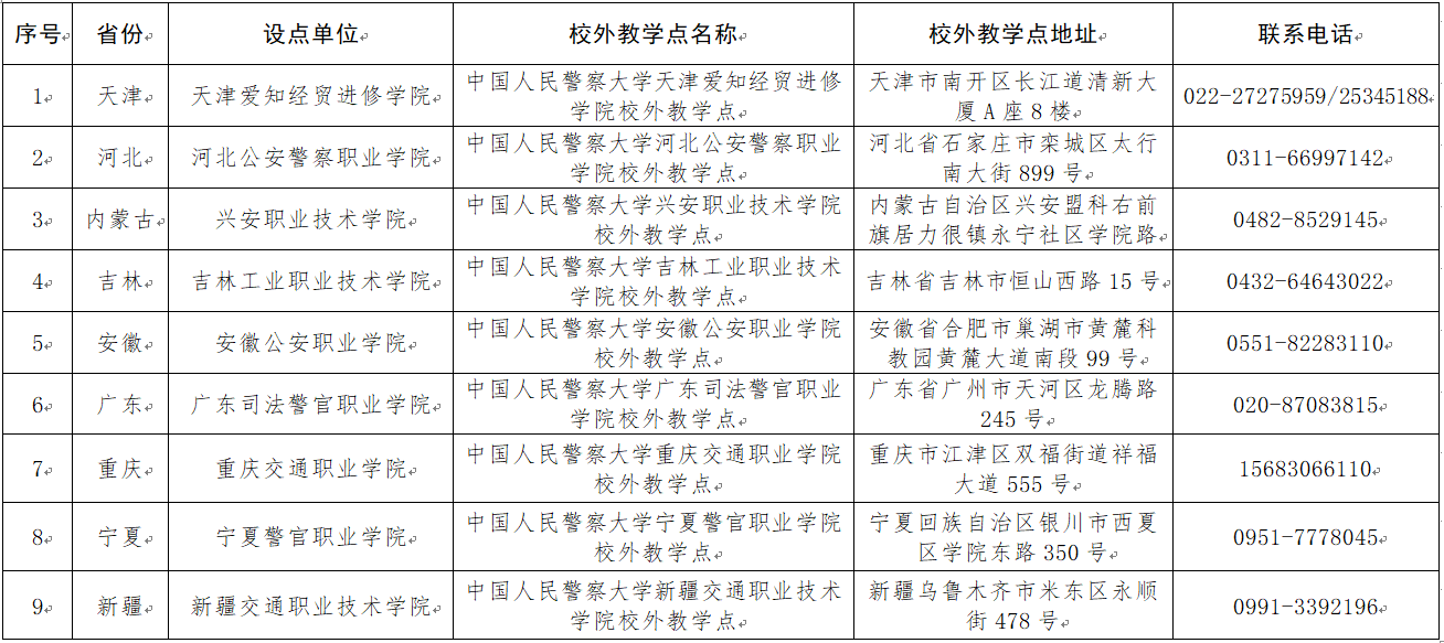
ballBET贝博BB艾弗森校外教学点
发布时间:2023-07-07 浏览次数:
ballBET贝博BB艾弗森校外教学点