组合式模块化堵漏工具组

作者: 时间:2025-02-24 点击数:

一、成果介绍

本成果由大型罐体堵漏工具和小型罐体堵漏工具组成,适用的泄漏口包括孔洞和裂缝,最大堵漏压力为2.5MPa。其中,大型罐体堵漏工具适用的被封堵泄漏物体为直径介于500 至2500mm 之间的圆柱体,小型罐体堵漏工具适用的被封堵泄漏物体为直径介于200 至500mm 之间的圆柱体,规格介于DN50 至DN200 的管道、法兰、阀门。本成果适用泄漏介质为一类以下危化品,适用场景包括但不限于危化品槽罐车罐体泄漏应急处置和船用损管堵漏。

成果图片:

1739168645716037.jpg

1739168697491965.jpg1739168769541371.jpg

二、功能特点

(1)封堵力大。堵漏工具通过结构优化,将绳具拉紧力有效地转变成压紧力,使其最大堵漏压力可达2.5MPa,实现了常见危化品槽罐车工作压力的全覆盖。

(2)适用范围广。堵漏工具组通过模块化设计,可同时适用于大尺寸筒体、小尺寸罐体、管道、阀门等部位的圆孔、缝隙泄漏,可实现危化品槽罐车常见泄漏部位的应急封堵。

(3)重量轻、便携性好。通过采用多种轻质材料,实现堵漏工具轻量化;通过组合式、模块化设计,可明显减小堵漏工具体积,方便消防员携带。

(4)操作简单。通过人体工效学原理设计,方便消防员进行按压、抓握、抬举等操作;通过开发绳具专用锁止夹爪,实现了绳具手动锁止,极大简化了操作过程,缩短了操作时间。

三、技术参数

组合式模块化堵漏工具组的性能参数表:

技术参数.png

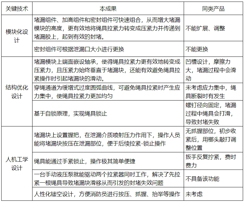
四、与国内外同类技术对比

对比.png


转载自应急管理部上海消防研究所

ballBET贝博BB艾弗森版权所有