第一代消防救援人员心理健康测评系统是国家消防救援局重点研发计划项目“消防员心理健康测评与干预技术研究及应用示范”(项目编号:2020XFZD07)的研究成果之一,系统覆盖信息收集、测试评估、数据存储、智能分析、报告生成、结果展示等功能模块,适用于消防救援队伍快速开展大规模心理测量评估,可便捷反映消防救援人员心理健康状况及以队站为单位的团体心理健康水平,同时为多元心理测评工具的开发和引入搭建平台,初步构建起消防心理生理一体化评估、分析的基本框架。该成果申请发明专利一项,取得外观专利两项、软件著作权两项。
成果目前已在上海、江苏、安徽、山东等多个消防救援总队、共5000人次进行了应用示范。


二、功能特点
系统包括用于数据收集的移动端与后台展示的桌面软件端,桌面端软件可运行于Trident和Chrome内核浏览器,移动端可兼容于微信小程序。系统覆盖信息收集、测评、数据库、智能分析、报告生成、结果展示等功能模块。可便捷采集消防救援人员的人口统计学信息;发布消防员心理健康专用量表及常见情绪情感状态量表测试;可根据效度评估算法剔除无效答卷,标记可信度较低的答卷;根据预设的统计检验算法对保留答卷进行统计分析,自动绘制统计图表和标准化测评报告;可将量表答卷输入到预设的人工智能问诊模型中进行问诊分析,自动生成问诊结果;可对智能问诊结果和测评报告进行分级管理与大屏展示。


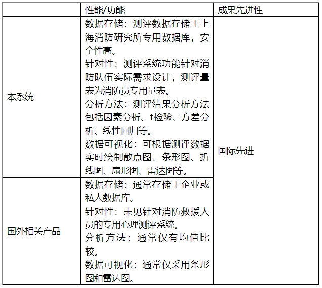
三、国内外技术对比
经上海科学技术情报研究所检索,本项目成果与国内外产品相比,更能够满足消防队伍在心理测评、结果分析、数据安全、数据可视化等方面的需求,操作更便捷、数据分析效率更高、准确性更好、测评内容更贴合消防实战、数据存储安全性更高。测评系统具备人员信息采集录入、相关心理量表和测验施测、测评结果智能分析、测评报告自动生成、测评结果动态展示等功能,具有新颖性。相关性能指标优于国内外产品,达到国内领先、国际先进水平。

-
转载自应急管理部上海消防研究所